







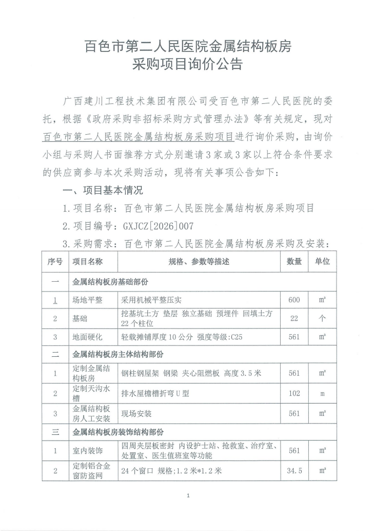
医院地址: 百色市右江区东坪路长蛇岭巷29号(总院)、百色市右江区城北二路36号(城北院区) 服务热线:0776-2835265/ 2872069/ 2829811
公交路线:总院乘坐4路、5路、9路至东坪路口下,往长蛇岭巷走约300米到;分院乘坐17路、21路到教育宾馆下。
我要举报 来访地址:广西百色市右江区东坪路长蛇岭巷29号 来信请寄信: 广西百色市右江区东坪路长蛇岭巷29号党政办
邮编:533000 举报邮箱:bs2835265@163.com 举报电话:07762835265/2828561
举报网站:http://www.bsjw.gov.cn